term_heatmap_E-GEOD-11783_A-AFFY-44_g1_g2_GO_BP (applied on semantic similarity matrix)


Previous     Next     Back

Figure 1. Clusterings from different methods. Green bars represent the small clusters with number of elements less than 5.


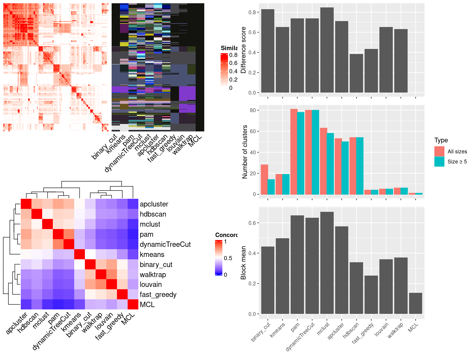
Figure 2. Compare clustering results. Top left panel: Similarity heatmap with clusterings from different methods. Bottom left panel: Concordance between clustering methods. The concordance measures how similar two clusterings are. Right panel: The difference score, number of clusters and the block mean of different clusterings.


Figure 3. Select proper cutoff for binary cut.